今日看料
社交媒体
主页
今日看料简介
院长寄语
今日看料简介
学院领导
机构设置
学术委员会
联系我们
发展历程
学院标识
工作简报
师资研究
教师资源
教研团队
经管智慧
科研动态信息
科研政策制度
资料下载
人才招聘
人才培养
本科
学术型硕士
博士
工商管理硕士(MBA)
会计硕士(MPAcc)
国际商务硕士MIB
金融硕士MF
农业硕士(农业管理、农村发展)MA
国际项目
高管项目
ACCA
国际交流
国际化概述
国(境)外院校
学生交流项目
中外合作项目
联系我们
今日看料新闻
就业校友
就业信息
校友活动
班级风采
校友回忆
校友捐赠
联系我们
校友注册
校友名录
主页
通知今日看料公告
论坛与活动
研究院、中心和基地
学术动态
经管智慧
品牌活动
通知今日看料公告
当前位置:
主页
>>
通知今日看料公告
>> 正文
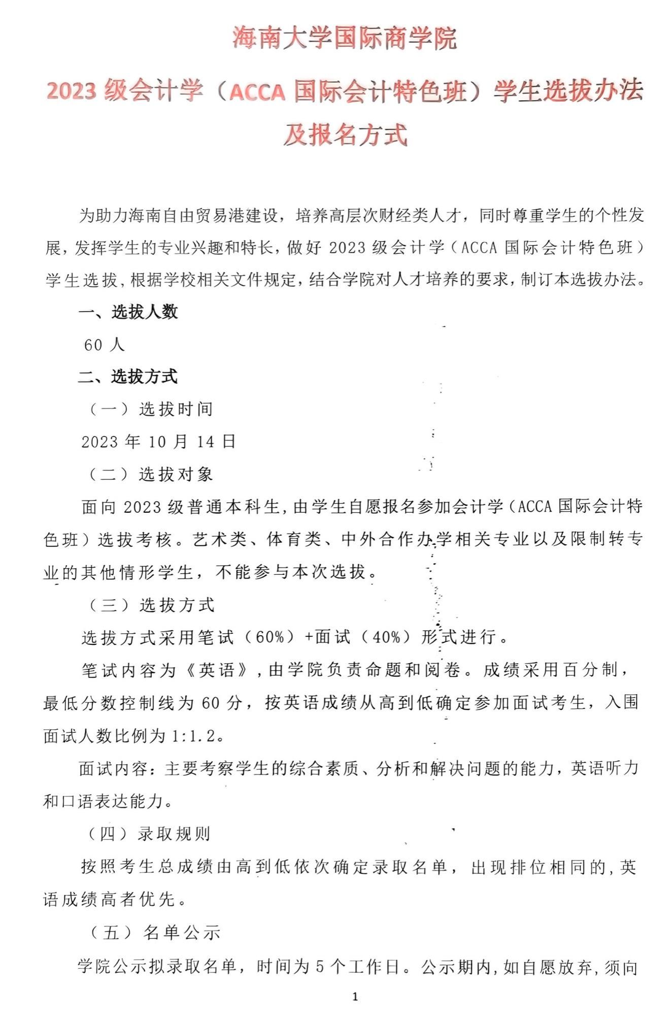
今日看料 2023级会计学(ACCA国际会计特色班)学生选拔办法及报名方式
2023年10月09日 17:12
校园公众号
电话:0898-66281196、66277855
传真:0898-66281196
联系地址:海南省海口市美兰区人民大道58号今日看料 社科楼B栋3楼
邮编:570228
校内各部门站点链接
学院邮箱:kanliao6.com
院长邮箱:
[email protected]
书记邮箱:
[email protected]
今日看料 各学院链接
学院公众号
Copyinght 2023 @ 今日看料-今日看料官网|吃瓜爆料|热门新闻